Welcome to Feihong Semiconductor official website, pure domestic IGBT e-mail: feihongbcok@gmail.com

FHP3710C

Release time:2017-05-22 17:46:05

Industry generic name:IRF3710PBF, etc.Wait

View Specifications >
  • The FHP3710C adopts plane plane technology to obtain the characteristics of strong surge resistance, which can be used in audio amplifier, inverter, UPS and other application scenarios. Replacement field effect tube model: IRF3710PBF, etc.

Obtain free product samples

Your salutation:
Contact Information:
Product sample:

Product Parameters

Part Number Polarity Package Vgs(±V) VTH(V) ID(A) BVdss(V) Rds(on)(Ω)
Model Polarity Encapsulation form Vgs=10v
(typ)
Vgs=10v
(max)
FHP3710C
N
TO-220
20
2~4
57
100
18
23

Product Details

【Description of FHP3710 Product】

FHP3710C adopts plane process to obtain the characteristics of strong surge impact resistance, which can be used in application scenarios such as audio amplifier, inverter, UPS, etc.


【Characteristics of FHP3710 Product】

100% EAS test, 100% DVDS test, high EAS avalanche energy, high reliability, and strong impact resistance.




【Application Examples of FHP3710】




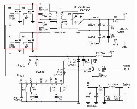
FHP3710C is used in the M1~M4 part of the audio amplifier to form a push-pull structure circuit.




FHP3710C is used in the Q1-Q2 part of the inverter to form a push-pull topology structure.





FHP3710C can be used in the DC-DC boost part of the UPS.






Hot Tags: Domestic FHP230N06VFHP230N06V domestic MOS tubeSubstitute IPP030N10N3GCS160N06 | HY3906P | IRFB7537PBF

prev:

FHP3205D

next:

FHP4410

back

FHP3710CProduct Application Articles

Why choose Feihong

omni-directionalmarketing service system,15+YearFAEExperience technical support

Feihong Semiconductor focuses on R & D and production of power devices

MOS FET/IGBT Single Tube/Diode/Triode

Free sample:feihongbcok@gmail.com

WeChat sweep, direct communication!

Plane MOSFET Product Application Articlesmore>

Related Product recommend

  • FHP80N07L1

    Free sample
    Join List
  • FHP20N65W/FHF20N65W/FHA20N65W

    Free sample
    Join List
  • FHP20N60W/FHF20N60W/FHA20N60W

    Free sample
    Join List
  • FHP150N04A

    Free sample
    Join List
  • FHP80N07G/FHS80N07G/FHD80N07G

    Free sample
    Join List
  • FHA60R099AF

    Free sample
    Join List
  • FHP8N60W/FHF8N60W

    Free sample
    Join List
  • FHP3773W/FHF3773W/FHA3773W

    Free sample
    Join List
  • FHA50N25W

    Free sample
    Join List
  • FHP25N40W/FHA25N40W

    Free sample
    Join List
  • FHP30N30W/FHF30N30W/FHA30N30W

    Free sample
    Join List
  • FHA70N20W

    Free sample
    Join List
  • FHA65N25W

    Free sample
    Join List
    • Feihong Semiconductor has provided one-stop MOS tube solutions for enterprises in the field of 10000 electronics. | e-mail : feihongbcok@gmail.com
      Feihong Semiconductor has provided one-stop MOS tube solutions for enterprises in the field of 10000 electronics. 关闭

      put it away

      Click to apply
      Free sample