Welcome to Feihong Semiconductor official website, pure domestic IGBT e-mail: feihongbcok@gmail.com

FHP60N06B

Release time:2021-10-12 14:01:04

Industry generic name:50N06, 55N06, 65N06Wait

View Specifications >
  • Feihong P60N06B adopts plane plane technology to obtain the characteristics of strong surge resistance, which is widely used in application scenarios with impact resistance requirements such as automobile power amplifier power supply. Other mos tube brand replacement models: 50N06, 55N06, 65N06.

Obtain free product samples

Your salutation:
Contact Information:
Product sample:

Product Parameters

Part Number Polarity Package Vgs(±V) VTH(V) ID(A) BVdss(V) Rds(on)(Ω)
Model Polarity Encapsulation form Vgs=10v
(typ)
Vgs=10v
(max)
FHP60N06B
N
TO-220
20
2~4
60
60
15
22

Product Details

Feihong P60N06B Product Description

Feihong 60N06B, N-channel Plane MOSFET, adopts plane process to obtain strong surge resistance characteristics, widely used in automotive amplifier power supply and other scenarios with impact resistance requirements;other mos tube brand alternative models: 50N06, 55N06, 65N06.


Feihong P60N06B Product Features

Feihong 60N06B, 100% EAS test, 100% DVDS test, high EAS avalanche energy, high reliability, strong impact resistance.




Feihong P60N06B Application Examples】


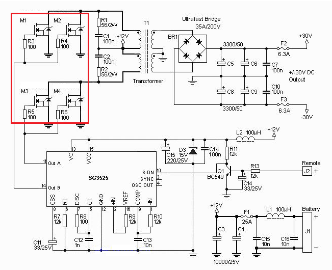
FHP60N06B is used in the M1~M4 section of the automotive amplifier power supply to form a push-pull structure circuit.



FHP60N06B application circuit    

Hot Tags: Domestic FHP230N06VFHP230N06V domestic MOS tubeCS160N06 | HY3906P | IRFB7537PBFSubstitute IPP030N10N3G

FHP60N06BProduct Application Articles

Why choose Feihong

omni-directionalmarketing service system,15+YearFAEExperience technical support

Feihong Semiconductor focuses on R & D and production of power devices

MOS FET/IGBT Single Tube/Diode/Triode

Free sample:feihongbcok@gmail.com

WeChat sweep, direct communication!

Plane MOSFET Product Application Articlesmore>
Common Circuit Solutionsmore>

Related Product recommend

  • FHA30N60W

    Free sample
    Join List
  • FHP10N50W/FHF10N50W/FHD10N50W

    Free sample
    Join List
  • FHA40N60W

    Free sample
    Join List
  • FHP15N10D

    Free sample
    Join List
  • FHA60R099AF

    Free sample
    Join List
  • FHF10N80D/FHA10N80D

    Free sample
    Join List
  • FHP40N25W/FHF40N25W/FHA40N25W

    Free sample
    Join List
  • FHP16N60A/FHF16N60A

    Free sample
    Join List
  • FHP38N20W

    Free sample
    Join List
  • FHD80N08C

    Free sample
    Join List
  • FHP80N07E/FHS80N07E/FHD80N07E

    Free sample
    Join List
  • FHA30N65W

    Free sample
    Join List
  • FHA60R043AF

    Free sample
    Join List
    • Feihong Semiconductor has provided one-stop MOS tube solutions for enterprises in the field of 10000 electronics. | e-mail : feihongbcok@gmail.com
      Feihong Semiconductor has provided one-stop MOS tube solutions for enterprises in the field of 10000 electronics. 关闭

      put it away

      Click to apply
      Free sample